移至網頁之主要內容區位置
::: 臺北市立石牌國民中學全球資訊網

校園公告

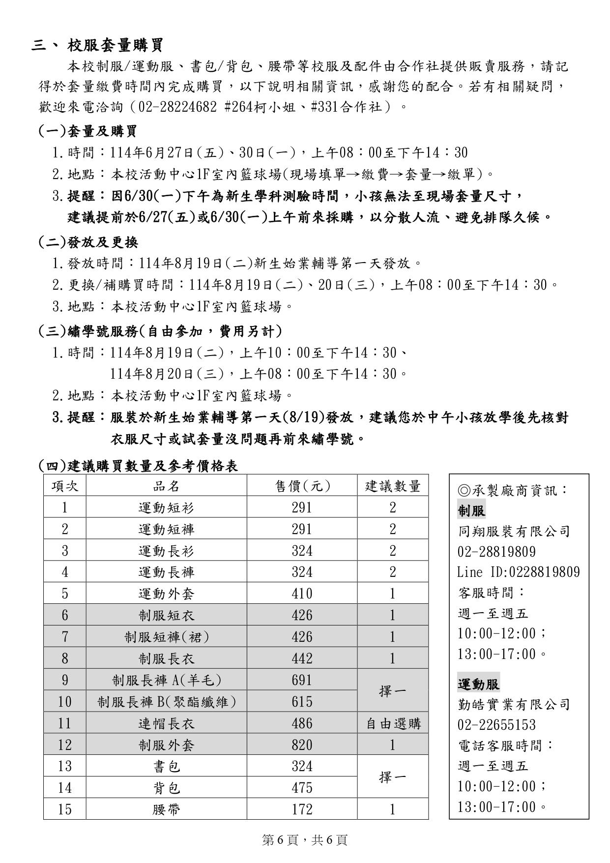
114學年度新生校服套量購買資訊(6/27週五、6/30週一,兩日08:00~14:30)

{{ $t('FEZ001') }} 註冊組

{{ $t('FEZ002') }} 教務處|

★提醒:因6/30(一)下午為新生學科測驗時間,小孩無法至現場套量尺寸,
建議提前於6/27(五)或6/30(一)上午前來採購,以分散人流、避免排隊久候。



{{ $t('FEZ003') }} Invalid date

{{ $t('FEZ004') }} 2025-06-13|

{{ $t('FEZ005') }} 2425|